首页
服务项目
检测服务
激光检测
化学检测
安规测试
电磁兼容测试
有害物质检测
信息安全
汽车禁用有害物质
有机挥发物检测
新能源检测
高分子材料检测分析
材料检测分析
认证服务
国内认证
欧州认证
北美认证
亚洲认证
南美认证
中东认证
澳洲认证
体系认证
可靠性测试
气候环境类测试
机械类测试
耐久与材料老化类测试
综合及特殊类测试
产品认证
电子电器
智能家居
电池电芯原材料
汽车零部件
车载部件
服装纺织品
皮革/鞋/箱包
玩具
婴童用品
食品接触材料
涂层材料
饰品
电动自行车/平衡车
塑料检测
照明灯具
燃烧类产品
睿博实验室
深圳实验室
佛山实验室
东莞实验室
新闻动态
公司新闻
行业动态
法规更新
召回预警
客户服务
证书查询
申请表下载
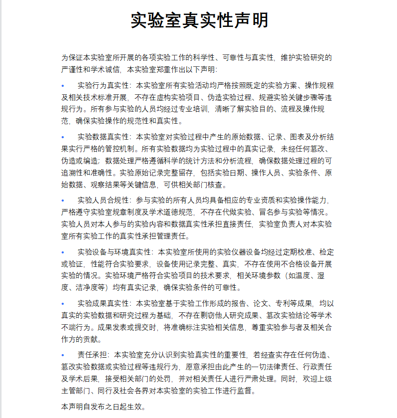
实验室真实性声明
关于我们
企业简介
企业文化
联系我们
荣誉资质
0755-29852273
首页
服务项目
睿博实验室
新闻动态
客户服务
关于我们
证书查询
申请表下载
实验室真实性声明
实验室真实性声明